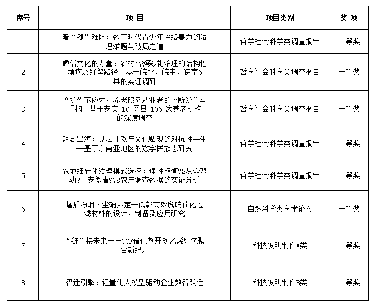
6月10日至12日,由团省委、省教育厅、省社科院、省科协、省学联联合主办的第十一届“挑战杯·华安证券”安徽省大学生课外学术科技作品竞赛省级决赛在安徽财经大学举办。经过激烈角逐,学校斩获一等奖8项,蝉联“优胜杯”,一等奖获奖成绩位居全省高校第三。

学校高度重视“挑战杯”赛事的备赛组织工作,校党委书记李福华、校长彭凤莲多次指导、关心赛事进展情况,校党委副书记崔明代表学校赴决赛现场看望慰问参赛团队师生。大赛自启动以来,全校326支团队、3000余名学生参与。为做好项目培育和优化,校团委先后组织开展项目推进会、模拟答辩、集训打磨三十余次,全过程跟进支持、全方位资源保障;创新创业学院、科研处、研工部、学工部等部门通力协作,各参赛学院全力支持;项目指导教师与学生团队倾力付出。在省级决赛中,参赛团队以饱满的热情、严谨的思维和良好的素养展示了beat365青年学子的科技创新素养和风采。

第十一届“挑战杯·华安证券”安徽省大学生课外学术科技作品竞赛吸引了全省108所高校、1165件项目、超10万名学生参赛。学校将认真总结省赛经验,不断优化项目,全力做好国赛阶段的备赛工作,持续引领青年学子在创新实践的征程中勇攀高峰,为学校高质量发展注入青春动能。(撰稿:任士盈 徐自宇 编辑:江伟 审核:汪洋 赵丽丽)